根据《中国铁路成都局集团有限公司涉铁工程管理办法》(成铁办〔2024〕248号),现将中国铁路成都局集团有限公司(以下简称成都局集团公司)管内地方涉铁工程办理渠道、流程、期限、费用组成及办理所需提供资料等信息予以公布(详见附件)。
成都局集团公司地方涉铁工程由成都成铁工程管理有限公司(以下简称成铁工管公司)负责统一接洽,协助业主单位办理相关手续,服务受理电话028-86429627(业务)、86487466(调度)。
2024年12月11日
附件
中国铁路成都局集团有限公司地方涉铁工程手续办理程序
一、地方涉铁工程范围
地方涉铁工程指各类由地方(含非国铁企业)投资建设,施工过程中与铁路交叉、侵入铁路安全保护区、邻近或进入铁路营业线等影响或可能影响铁路营业线设备稳定、使用和行车安全的工程。地方涉铁工程和地方零小涉铁工程具体范围详见附件1。
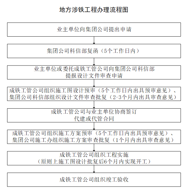
二、施工手续办理流程
地方涉铁工程办理流程(不含电力架空线路上跨铁路工程)详见附件2,地方零小涉铁工程办理流程详见附件3。
三、地方涉铁工程费用
成铁工管公司根据地方涉铁工程建设管理工作内容、工作量投入、项目特点及风险分担、铁路运输影响程度等因素,合理约定铁路运输损失补偿费、施工配合及安全监管费、施工过程协调服务费、技术服务费等费用,经与业主单位协商一致后,纳入地方涉铁工程代建或代管合同。其中施工过程协调服务费、技术服务费由业主单位与成铁工管公司按照市场化、法治化原则协商确定,施工配合及安全监管费、运输损失补偿费由成铁工管公司按照涉铁工程配合监管参与人工和客货综合运输损失计算确定。
四、相关要求
1.业主单位应具有法人资格或为法人授权的法人分支机构(地方政府部门、军队除外)。
2.业主单位要在工程规划阶段向成都局集团公司提出书面申请,书面申请原则上应包含:工程批准立项的依据,工程性质、规模、标准和规划,与铁路位置关系图及联系人、联系方式等资料。经成都局集团公司复函同意后,业主单位方可开展后续工作。
3.对于需要占用铁路土地、拆除或占用铁路资产的涉铁工程,成铁工管公司协助业主单位与成都局集团公司土地辅助管理站段(或合资铁路公司)签订地役权合同、临时租地协议、资产占用协议并支付相关费用。
附件1
地方涉铁工程和地方零小涉铁工程具体范围
一、地方涉铁工程范围
1.穿(跨)越铁路的各类桥涵、隧道、过道、油气水等各类管道、渡槽、电力(通信)线路等工程。
2.邻近铁路可能影响铁路安全的各类桥涵、隧道、道路、油气水等各类管道、渡槽、电力(通信)线路等工程以及河道改造、沟槽开挖、堤坝砌筑、基坑开挖等工程。
3.距离铁路1000米范围内的露天采矿、采石或者爆破作业。
4.拆除上跨铁路桥梁、渡槽等可能影响铁路设备稳定、正常使用和行车安全的其他工程。
二、地方零小涉铁工程范围
1.进入高速铁路路基段防护栅栏内、隧道内、桥面上的地质勘察、构筑物检测、光电缆敷设等工程,更换、拆除既有上跨高速铁路构筑物安防设备设施,公网通信设备工程。
2.既有框架桥(涵)内敷设管线工程;增加铁路渡汛能力、提升铁路防护能力等既有河道、水库整治,增设护岸墙工程。
3.更换、拆除既有上跨普速铁路构筑物安防设备设施,涉及铁路安全的弃土弃渣减载工程或清理作业。
4.既有道路路面改造、翻修、排水整治,修复、增设安防设施,设置道路标识标线等工程(作业),既有管线的病害整治。
5.修建护路岗亭、视频监控、线路封闭等技防、物防设施,绿化、美化、亮化工程。
6.铁路安全保护区内地方涉铁工程地质勘察作业,上跨构筑物检测作业。
7.既有架空电力线路更换导线、地线、电缆工程,单项铁路电力、供电、给水设施迁改工程;单项铁路电务设备的防护、迁改工程。
8.消除铁路或地方安全隐患的整治、消缺类零小工程。
附件2
地方涉铁工程办理流程图

附件3
地方零小涉铁工程办理流程图

友情链接
南京地址:南京市江北新区文景路61号创芯汇2栋619室
上海地址:上海市静安区共和新路925号3楼(火车头体育场隔壁)
电话:025-57621164 移动电话:19117361868
邮箱:tygj2015@sina.com