详情

重磅!江苏省“十四五”铁路发展暨中长期路网布局规划印发

Release Time:2021-09-28 Read:1708

01.jpg

02.png

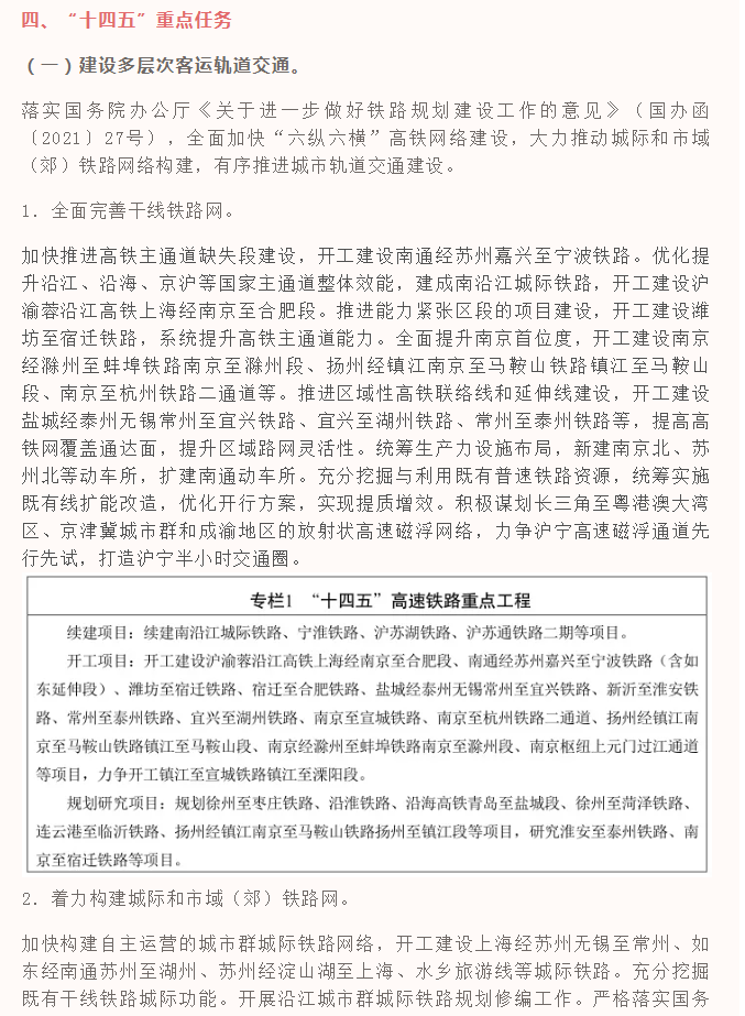
03.png

04.png

05.png

07.png

08.png

09.png

10.png


11.png

12.png

13.png

13.png


14.png

15.png

16.png

17.png


18.png

19.png

20.png

21.png


22.png

23.png

24.png


Copyright 20120 (c) 铁源国际工程咨询(南京)有限公司 All Rights Reserved. 苏ICP备2020052315号-1 技术支持:博采网络